英文
首页
关于我们
产品中心
精益生产
过程能力分析
假设检验
测量系统分析
QC七大手法
8D/FMEA
质量风险
质量控制与改进
解决方案
六西格玛
基础统计
质量工程
数据可视化
工业制造
学术研究
PTC
新闻中心
公司动态
行业动态
联系我们
关注微信公众号
英文
学术研究
六西格玛
基础统计
质量工程
数据可视化
工业制造
学术研究
PTC
首页
>>
解决方案
>>
学术研究
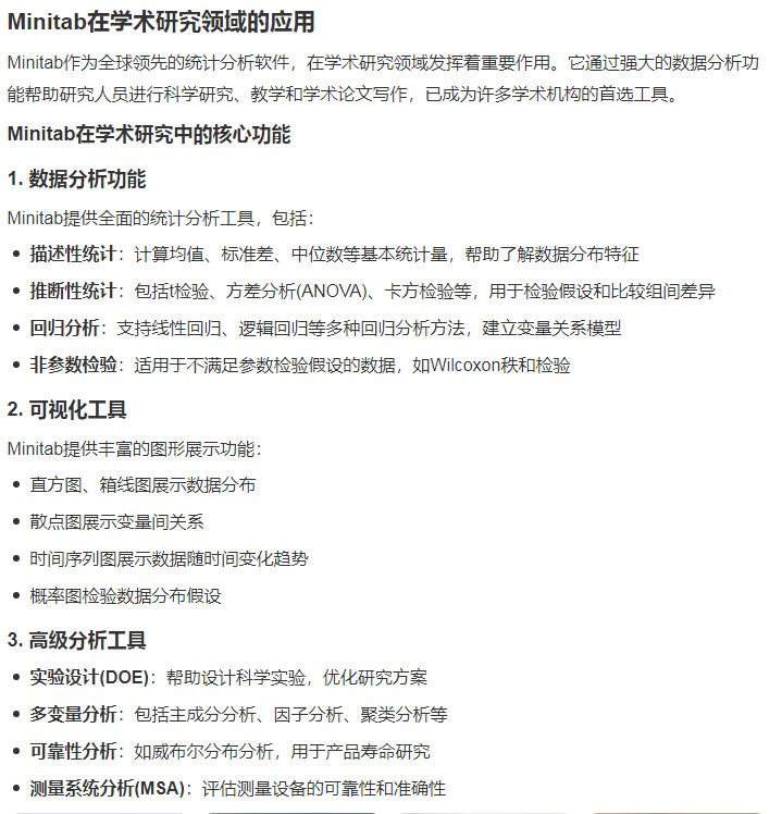
Minitab作为全球领先的统计分析软件,在学术研究领域发挥着重要作用。它通过强大的数据分析功能帮助研究人员进行科学研究、教学和学术论文写作,已成为许多学术机构的首选工具。
时间:2023-05-18
上一篇:没有了!
下一篇:没有了!
索取报价
软件试用
市场活动
EBC虚拟体验
13528102656
首页
拨号
微信
联系